| Продам радиоконструктор № 215 "Стереофонический
малогабаритный УЗЧ на МС".
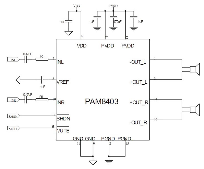
Собственно сам усилитель готовый, имеется
ввиду его применение в радиоконструировании. А применить его можно в активных
компьютерных акустических системах, для совместной работы с телефоном,
смартфоном, MP3 плейером и т.д. Класс "D". Питание 5 вольт (хорошо работает
при напряжении питания от 1,5 до 6 В). Номинальная выходная мощность на
нагрузке 4 Ом - 2х1,5 Вт, максимальная 2х3 Вт при напряжении питания 5
В. Диапазон рабочих частот 50...18000 Гц. Чувствительность 50 мВ. КНИ при
номинальной мощности 0,2%. При указанных на странице параметрах радиатор
к микросхеме не требуется.
Цена усилителя звуковой частоты - 200
рублей.
Продам только совместно с другими заказами на общую сумму от 2000
рублей. Как
приобрести?
- - -
|