| Продам радиоконструктор № 208 "Стереофонический
усилитель звуковой частоты на МС".
Китайский радиоконструктор. РК содержит
радиодетали, узлы, элементы, провода, два громкоговорителя и печатную плату
для сборки стереофонического усилителя ЗЧ предназначенного для работы с
MP3 плейером или же как компьютерные активные акустические системы, с питанием
от USB. Усилитель имеет следующие параметры на своих громкоговорителях:
Напряжение питания 5 вольт. Номинальная выходная мощность 2х0,5 Вт, максимальная
2х1 Вт. Диапазон звуковых частот, воспроизводимых усилителем по электическому
напряжению 80...16000 Гц, собственными громкоговорителями, укреплёнными
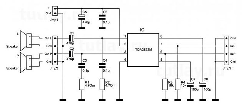
в АС - 250...7000 Гц. Чувствительность усилителя 50 мВ. Расположение и
номиналы элементов присутствуют на плате, поэтому усилитель без описания
и схемы. Приведённая схема максимально схожа с РК.
Цена радиоконструктора - 400
рублей.
Продам только совместно с другими заказами на общую сумму от 2000
рублей.
Как приобрести?
- - -
|