На стартовую страницу сайта
 
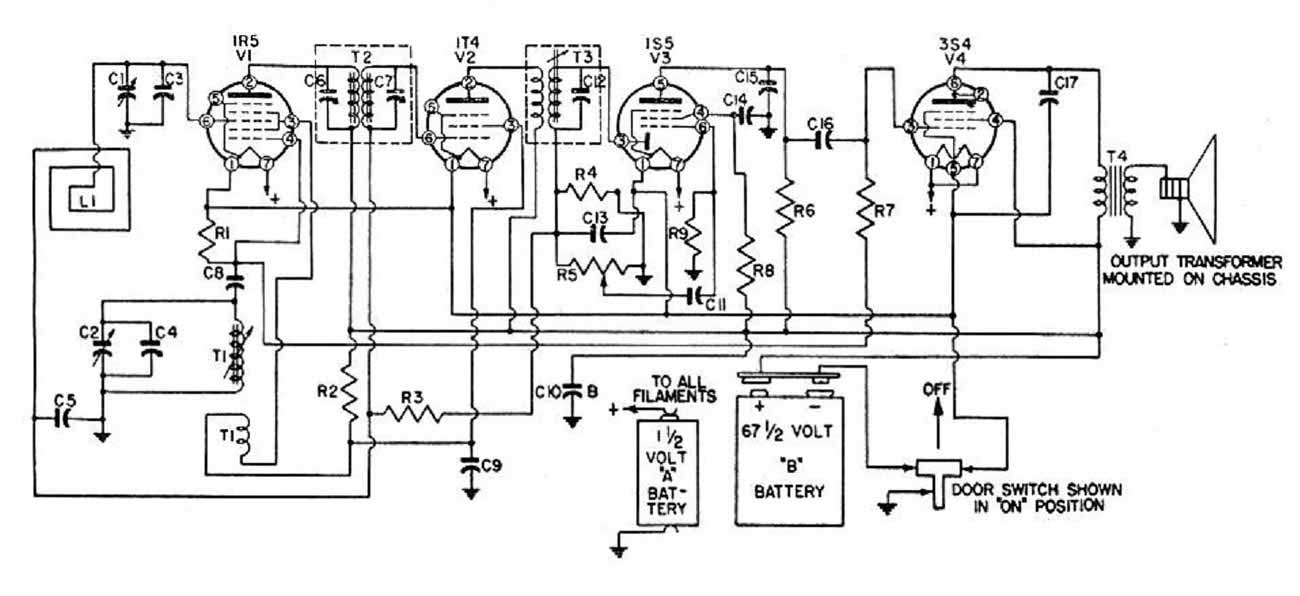
Портативный радиоприёмник "Emerson-508" выпускался с 1945 года американской корпорацией "Emerson Radio and Television". Супергетеродин. 4 пальчиковых радиолампы. Диапазон 540...1600 кГц. Встроенная в верхнюю крышку петлевая антенна. Питание от 2-х батарей, на 1,5 и 67,5 В. Включение при открывании крышки. Максимальная выходная мощность 50 мВт.  Габариты модели 223х105х53 мм. Вес без батарей 1 кг.

Видеосюжеты о модели:   Видео № 1Видео № 2.   Видео № 3.   Видео № 4.     Фотографии модели с сайта http://vintage-technics.ru/, там же можно увидеть больше фотографий.
 

----------

i