На стартовую страницу сайта
 
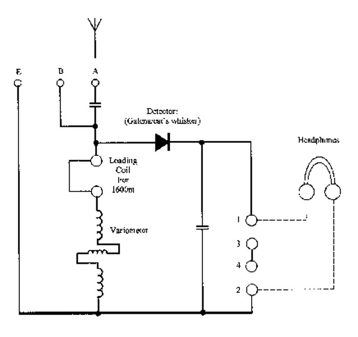
Детекторный радиоприёмник "Gecophone BC1001" выпускался с 1922 года компанией "General Electric", Лондон. Приёмник работает в диапазоне - 250...1600 метров. Головные телефоны имеют сопротивление 2000 Ом. Пару телефонов можно подключить последоватеьно. На хорошую антенну и заземление происходит громкий приём радиостанций, удалённых на 25 миль (40 км). Габариты модели - 230x160x150 мм.

Фотографии радиоприёмников с сайтов http://www.vintagewirelessradio.com/, http://earlywireless.com/ и с интернет продаж.     Некоммерческое использование фотографий для сохранения образов.
 

--------

i